新疆首届书法教育论坛论文评选结果
作者: 来源: 发布时间:2022-04-24 16:51:29 点击:967
“文化润疆·书法润教”新疆首届
书法教育论坛论文评选结果
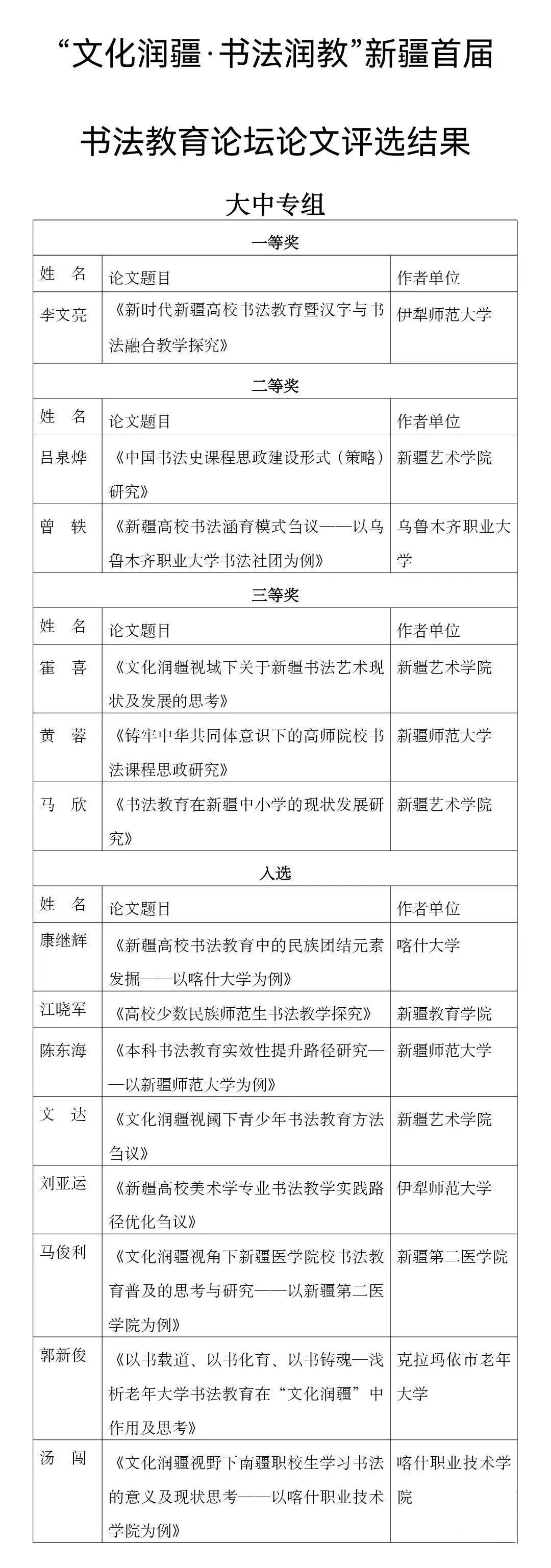
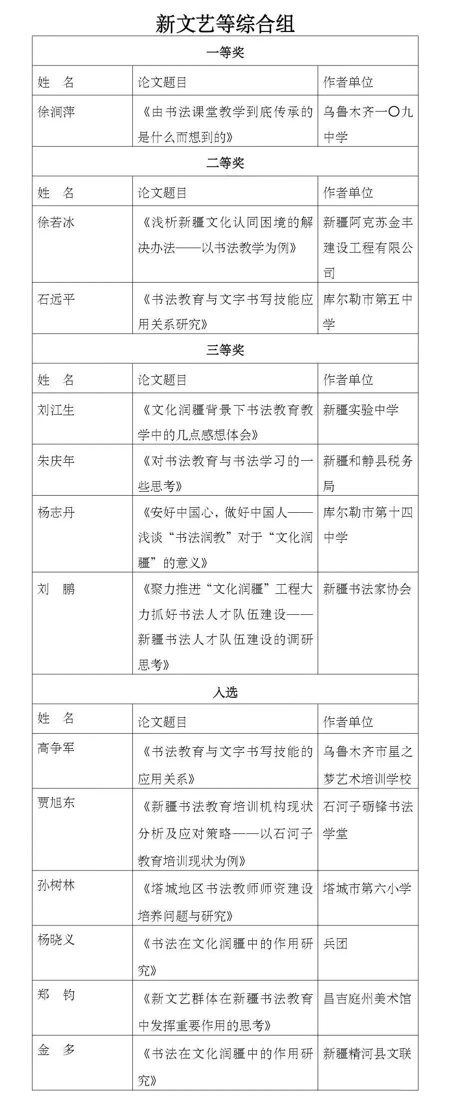
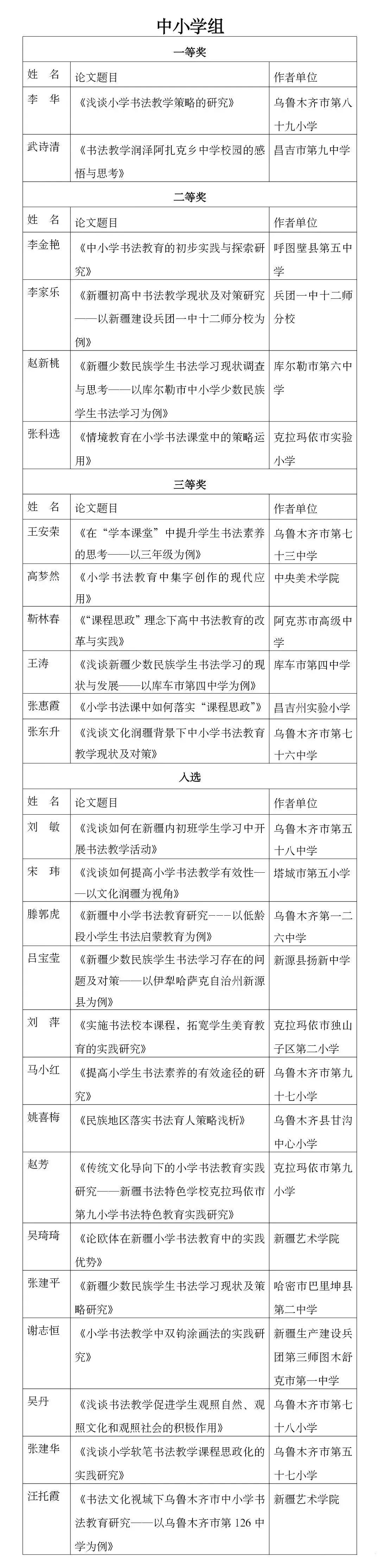
由新疆书法家协会、新疆艺术学院书法学院主办的“文化润疆·书法润教”新疆首届书法教育论坛论文征集活动得到新疆书法教育界的大力支持,截止4月11日,收到论文稿件131篇。按照撰写人员身份分为3类:高校类28篇,中小学类64篇,各级书协及新文艺群体等29篇,不符合本次论坛主题的论文10篇。按照《“文化润疆·书法润教”新疆首届书法教育论坛论文评选方案》《新疆首届书法教育论坛评分标准》,即选题意义、问题陈述、论据结论、价值创新、结构表述五个方面,坚持公平公正原则、坚持论文质量和学术规范要求,经新疆书法家协会学术委员会委员和新疆艺术学院书法学院副高以上(含副高)教师分组认真细致评审,共评选一等奖4篇,二等奖8篇,三等奖13篇,入选28篇。现公布评审结果。




新疆书法家协会
新疆艺术学院书法学院
2022年4月21日
“文化润疆·书法润教”新疆首届书法教育论坛
组委会主任:李 方
论文评审委员会主任:张 沧
总协调:李枝荣
高校组:孙朝军 李枝荣 王研充 李长忠
新文艺综合组:任小平 戴永芳 张 琦 闫玉川
高中小学第一组: 仲嘉亮 李文亮 袁 健
高中小学第二组:王怡平 熊明祥 王治国
编 审:曲 渊