联系电话:18566944489

当前位置:首页》征稿启事

青春迹艺·第四届美育书画大赛征稿启事

作者: 来源: 发布时间:2021-05-09 11:50:57 点击:1545
图片
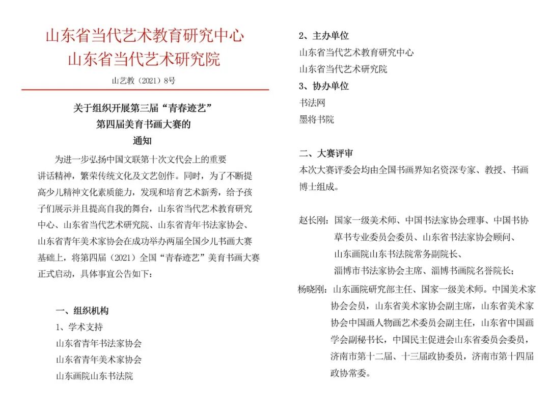
为进一步弘扬中国文联第十次文代会上的重要讲话精神,繁荣传统文化及文艺创作。同时,为了不断提高青少儿精神文化素质能力,发现和培育艺术新秀,给予青少儿展示并且提高自我的舞台,山东省当代艺术教育研究中心、山东省当代艺术研究院、山东省青年书法家协会、山东省青年美术家协会在成功举办三届全国美育书画大赛基础上,将青春迹艺·第四届(2021)美育书画大赛正式启动,具体事宜公告如下:

组织机构


学术支持

山东省青年书法家协会

山东省青年美术家协会

山东画院山东书法院

主办单位

山东省当代艺术教育研究中心

山东省当代艺术研究院

协办单位

书法网

墨将书院


大赛评审

本次大赛评委会均由全国书画界知名资深专家、教授、书画博士组成。


■ 赵长刚:国家一级美术师、中国书法家协会理事、中国书协草书专业委员会委员、山东省书法家协会顾问、山东画院山东画院山东书法院常务副院长、淄博市书法家协会主席、淄博书画院名誉院长;
■ 杨晓刚:山东画院研究部主任、国家一级美术师。中国美术家协会会员,山东省美术家协会副主席,山东省美术家协会中国画人物画艺术委员会副主任,山东省中国画学会副秘书长,中国民主促进会山东省委员会委员,济南市第十二届、十三届政协委员,济南市第十四届政协常委。
■常朝晖:中国美术家协会会员,山东省美协理事,山东省第十一届、第十二届政协常委,中国致公党书画院副院长,荣宝斋画院特聘教授,山东省美协山水画艺委会副主任,山东师范大学特聘硕士研究生导师,山东画院创作部副主任,青年画院院长;
■ 邹方臣:中国书法家协会会员,中国书协考级中心考官,中国书协“翰墨薪传”工程全国师资培训首批专家教师团成员,国家二级美术师,山东省书法家协会主席团委员,山东省青年书法家协会主席;

■樊磊:中国美术家协会会员、国家一级美术师;山东省美术家协会副秘书长、理事、现代刻绘艺委会副主任、花鸟画艺委会委员,山东省青年美术家协会副主席,山东省中国画学会副秘书长;

■ 党现强:中国书法家协会会员,山东省书法家协会理事,山东印社副秘书长,山东省青年书法家协会副主席、教育委员会主任,《山东书法全集》编委会委员;
■ 陈培站:书法学博士,副教授,曲阜师范大学汉碑研究所副所长,书法学院实训中心主任。中国书法家协会会员,山东省青年书法家协会副主席兼篆隶委员会主任,山东省书法家协会理事兼隶书委员会副秘书长;
■ 管克阔:中国美术学院美术学博士、河北大学艺术学院教师、中国楹联学会会员、中国楹联学会书画艺术委员会委员;
■ 刘上林:中国书法家协会会员、中央财经大学书法研究中心研究员、教育部中小学书法教材编委、山东省书法家协会传媒委员会副秘书长、山东省美术家协会刻绘艺委会委员、山东省当代艺术教育研究中心研究员、淄博市书法家协会副主席、现就职于山东书法院

征稿细则

 (一)参赛类别:
书法类、美术类
 (二)征稿对象及内容:
全国中小学、幼儿园、少年宫、文化宫、及书画培训机构,符合条件的海内外青少年,均可报名。
评选分组:
幼 儿 组(4-6岁)
儿童A组(7-9岁)
儿童B组(10-12岁)
少年A组(13-15岁)
少年B组(16-18岁)
青 年 组(19-28岁)
作品需由青少年儿童独立创作,内容要求积极向上,格调高雅,具体主题、内容不限;
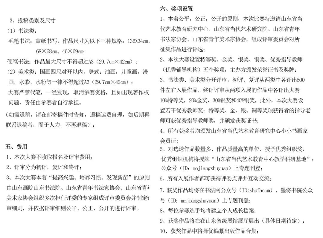
(三)投稿类别及尺寸:
1.书法类:
毛笔书法:宣纸书写,作品尺寸为以下三种规格:136X34cm、68×68cm、46×69cm;
硬笔书法:作品最大尺寸不得超过A3(29.7cm×42cm);
2.美术类:
国画四尺对开以内,竖式;油画,儿童画,漫画,水彩,水粉等一律不得超过A3(29.7cm×42cm);
大赛严禁代笔,一经发现,取消参赛资格,且如出现著作权问题,责任由参赛者自行承担;
(四)投稿:
第一步:网上提报投稿信息:
点击该文左下角“阅读原文”,填写提报投稿信息;
第二步:邮寄原作:

作品一律邮寄原作,每人限投一幅作品,作品无需装裱,篆书、草书请附释文;

原作邮寄:原作均需在作品背面右下角用铅笔正楷标明:作者姓名、作品名称、作者年龄、作者联系方式及地址(如需退稿,请在邮寄稿件时告知,退稿运费自理,如后期再联系退稿者,囿于人力,不再退稿);

寄稿地址:山东省济南市历城区二环东路2912号汇文楼412室

收件人:刘老师

联系电话:13396406612  15610169024

                       0531-8806 8806


收费

(一)本次大赛不收取报名及评审费用;
(二)评审分为初评,复评和终评;
(三)本次大赛本着“提高兴趣、培养习惯、发现新苗”的原则,由山东画院山东书法院、山东省青年书法家协会、山东省青年美术家协会组织多次担任评委的专家组成评审委员会并制定评审细则,并依据评审细则公平、公正、公开进行评审;

奖项设置

(一) 本着公平,公正,公开的原则,本次比赛特邀请山东省当代艺术教育研究中心、山东省当代艺术研究院、山东省青年书法家协会、山东省青年美术家协会,组成评审委员会对所征集作品进行评选;
(二)本次大赛设置特等奖、金奖、银奖、铜奖、优秀指导教师(优秀辅导机构)五个奖项,主办方颁发荣誉证书及奖牌;
(三)书法类、美术类分开评审,初评、复评从两类中各评出500件左右入展作品,终评评审从两项入展的作品中各评出大赛10%特等奖,20%金奖、30%银奖和40%铜奖,此外,本次大赛设置若干优秀教师奖:特等奖、金、银、铜等奖项获得者的指导老师可获优秀指导教师奖,并颁发获奖证书;
(四)所有获奖者均颁发山东省当代艺术教育研究中心小小书画家会员证
(五)对选送作品数量多、作品质量高的单位,授予优秀组织奖,优秀组织机构将授牌“山东省当代艺术教育中心教学科研基地”;
(六)所有入展作者都可获得评委点评并互动交流;
(七)获奖作品均将在书法网公众号(ID:shufacom、墨将书院公众号(ID:mojiangshuyuan)上专题刊登;
(八)每位参赛选手均将建立个人成长档案;
(九)获奖作品将在在山东省级展馆展厅展出(具体日期待定);
(十)获奖作品中将择优编纂出版作品合集;


截稿日期

自即日起至2021年8月31日截止;

联系方式

寄稿地址:山东省济南市历城区二环东路2912号汇文楼412室
联系人:刘老师
联系电话:13396406612  15610169024
                 0531-8806 8806
 QQ:273289550
 微信:wenhua345678
 公众号:书法网、 墨将书院
图片
该活动最终解释权归青春迹艺大赛组委会所有,活动进展及结果请密切关注微信公众平台书法网(ID:shufacom)、墨将书院(ID:mojiangshuyuan)
:征稿文件

滑动查看文件

图片
图片
图片
图片


凡报名者皆需添加
如下微信二维码
活动事宜皆以此告知
图片
微信号:wenhua345678

刘老师电话:13396406612
李老师电话:15610169024



书画名家网 © 2020 dangdaishuhua.cn
本站点击量:10023042次
关于本网 联系我们
粤ICP备20028477号 工信部备案管理系统
                     技术支持:网站建设